Part 2: Binomial与似然#
二项数据模型 & 似然函数#
确定先验之后,第二步,我们需要根据收集的数据构建似然函数
我们选取了 Evans 等(2020)的研究数据作为我们的案例展示,为计算方便,我们仅选取一名被试的数据,并对该被试数据进行选择以方便展示。
假设该被试的数据包含 50 次试验的随机点运动任务,我们希望通过 50 次的实验来估计被试在5%一致性条件下的判断正确的能力。
我们假设参与者的每一次判断是否正确是相互独立的。
假设参与者的正确判断次数为 Y,我们可以做出以下假设: 1、每次试验的正确与否是相互独立的(试验A的结果不会影响试验B,但实际实验当中会出现系列依赖效应,即前一个试次的正确性会影响后一个试次的判断,因此这个假定实际上是比较违背现实的)。 2、每次试验参与者正确判断的概率为ACC。
在这两个假设下,正确判断次数Y和正确率ACC之间的关系符合二项分布:
\( Y|ACC \sim Bin(50,ACC) \)
在不同正确率下,出现特定正确判断次数Y的概率 \( f(y|ACC)~~y \in \) { 0,1,2,…,50 }可以表示为:
\( f(y|ACC)=P(Y=y|ACC)=(^{50}_y) ACC^y(1-ACC)^{50-y} \)
我们来进行一些具体的计算:
假设ACC=0.1,那么在50次试验中,每个可能的正确判断次数\( Y\in (1,2,...,50) \),而出现特定结果的概率可以表示为:
\( f(Y=1|π=0.1)=(^{50}_1)0.1^1(1-0.1)^{49} \) \( f(Y=2|π=0.1)=(^{50}_2)0.1^2(1-0.1)^{48} \)
…
\( f(Y=49|π=0.1)=(^{50}_{49})0.1^{49}(1-0.1)^1 \) \( f(Y=50|π=0.1)=(^{50}_{50})0.1^{50}(1-0.1)^0 \)
我们可以把这50个概率值画出来:
# 创建一个 Binomial 分布,参数为 n=50(试验次数),p=0.1(正确率概率)
binom = pz.Binomial(n=50, p=0.1)
# 绘制该分布的概率密度函数 (PDF)
binom.plot_pdf()
# 移除图的上边框和右边框
sns.despine()
# 显示图表
plt.show()

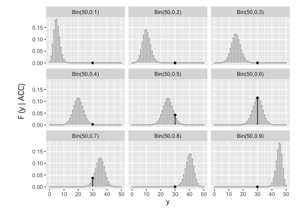
随机点运动任务中的正确率分布#
在随机点运动任务中,正确率描述了参与者正确判断点运动方向的概率。在不同的正确率下,参与者在50次实验中正确判断的次数Y会有不同的分布情况。
我们可以模拟不同的ACC,并展示每个ACC下,正确判断次数Y的分布图。
(注:这里只展示了当正确率ACC=0.1, 0.2, 0.3, 0.4, 0.5, 0.6, 0.7, 0.8, 0.9 九种情况下的分布图,但是记住ACC的取值其实是[0,1]之间的任意数,有无穷多个的)
# 导入必要的库
import numpy as np
import pandas as pd
from scipy.stats import binom
import seaborn as sns
import matplotlib.pyplot as plt
# 设置二项分布的参数
n = 50 # 总试验次数
p_values = [0.1, 0.2, 0.3, 0.4, 0.5, 0.6, 0.7, 0.8, 0.9] # 不同的 p 值列表
k = np.arange(0, 51) # 创建一个包含从0到50的整数的数组
# 创建一个包含 'Y' 列的 DataFrame
dist_all_pi = pd.DataFrame({'Y': k})
# 计算每个 'Y' 对应的概率,并将结果存储在相应列中
for p in p_values:
column_name = f'{p}'
dist_all_pi[column_name] = dist_all_pi['Y'].apply(lambda x: binom.pmf(x, n, p))
# 使用 stack() 和 reset_index() 转换数据为长格式
melted_data = dist_all_pi.set_index('Y').stack().reset_index()
melted_data.columns = ['Y', 'p', 'prob']
# 创建一个 FacetGrid 对象,用于绘制子图
plot_all_pi = sns.FacetGrid(melted_data, col='p', col_wrap=3)
# 使用柱状图绘制概率分布
plot_all_pi.map(sns.barplot, 'Y', 'prob', color="grey", order=None)
# 设置 x 和 y 轴的刻度和范围
plot_all_pi.set(xticks=[0, 10, 20, 30, 40, 50],
yticks=[0.00, 0.05, 0.10, 0.15],
ylim=(0, 0.20))
# 设置 y 轴标签
plot_all_pi.set_ylabels("$f(y|ACC)$")
# 设置子图的标题模板
plot_all_pi.set_titles(col_template="Bin(50,{col_name})")
# 显示x=30的点
# for ax in g.axes.flat:
# ax.scatter(x=30, y=0, color='red', marker='o', s=60)
# g.show()

上图可以看出,随着ACC的增大,ACC越高,正确判断次数高的情况越可能出现;相反,ACC越低,正确判断次数低的情况则更可能出现,这很符合我们的直觉。
在随机点运动任务中,假设参与者在50次试验中有30次正确(即Y=30),我们可以写出在不同正确率ACC下发生这一结果的可能性,具体公式如下:
\(f(Y=30|ACC=0.1)=(^{50}_{30})0.1^{30}(1-0.1)^{20}\)
\(f(Y=30|ACC=0.2)=(^{50}_{30})0.2^{30}(1-0.2)^{20}\)
……
\(f(Y=30|ACC=0.8)=(^{50}_{30})0.8^{30}(1-0.8)^{20}\)
\(f(Y=30|ACC=0.9)=(^{50}_{30})0.9^{30}(1-0.9)^{20}\)
我们可以仅仅关注各个正确率下,正确判断次数Y=30发生的概率(下图黑点)

思考:上面的分布图中Y=30对应的可能性应当叫做概率还是似然?
大家可以发现,我们现在已经得到了一个真实的数据,即Y=30。那么对于这个Y值而言,我们计算了不同ACC条件下Y=30发生的可能性,因此我们应当称其为似然。
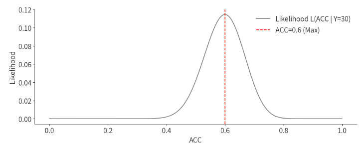
似然函数#
将这些不同正确率下Y=30发生的相对可能性组合在一起,就构成了一个关于正确率的似然函数(\(L(ACC|Y=30)\)):
\(L(ACC|Y=30)=(^{50}_{30})ACC^{30}(1-ACC)^{20}~for~ACC\in[0,1]\)
随机点运动任务中的正确率:
通过绘制Y=30时,不同ACC下的相对可能性(即似然函数),我们可以观察到某个特定的ACC值最大化了这个似然函数。例如,可能在ACC=0.6时,似然函数达到了最大值,说明Y=30这一结果最有可能出现在ACC=0.6的情况下。
因此,我们可以对[0,1]之间所有ACC进行取值,并将每个ACC条件下对应的Y=30出现的概率可视化出来,最后将其绘制成一条曲线:
import seaborn as sns
from scipy.special import comb
# 定义似然函数
def likelihood(ACC, Y=30, N=50):
return comb(N, Y) * (ACC**Y) * ((1-ACC)**(N-Y))
# 定义ACC范围在[0, 1]之间
ACC_values = np.linspace(0, 1, 1000)
# 计算每个ACC对应的似然值
likelihood_values = likelihood(ACC_values)
# 设置Seaborn的绘图样式
sns.despine() # 移除图的上边框和右边框
# 绘制似然函数,使用Seaborn的绘图功能
sns.lineplot(x=ACC_values, y=likelihood_values, color="grey", label="Likelihood L(ACC | Y=30)")
# 设置图表标题和标签
plt.xlabel("ACC")
plt.ylabel("Likelihood")
# 在ACC=0.6处画出一条虚线
plt.axvline(x=0.6, color='red', linestyle='--', label="ACC=0.6 (Max)")
# 显示图例
plt.legend()
# 展示图表
plt.show()

可以清晰地看出,当ACC=0.6时Y=30出现的可能性最大,并且Likelihood相加不太可能等于1,很容易就超过1了。